CORMEDIX
Prescribing data for confident decisions.
A new architecture to reduce uncertainty for investors and journalists.
ROLE
Product Designer
DURATION
3 months
TECHNOLOGIES
WordPress, Spline, CMS
DELIVERABLES
Information Architecture
Project Summary
Context
In 2023, during CorMedix's FDA application for its first product (DefenCath), the legacy site — over 10 years old — became a liability:
Investors struggled to find official documents and reports with confidence.
Media and the scientific community had to dig through PDFs to validate clinical evidence.
Results
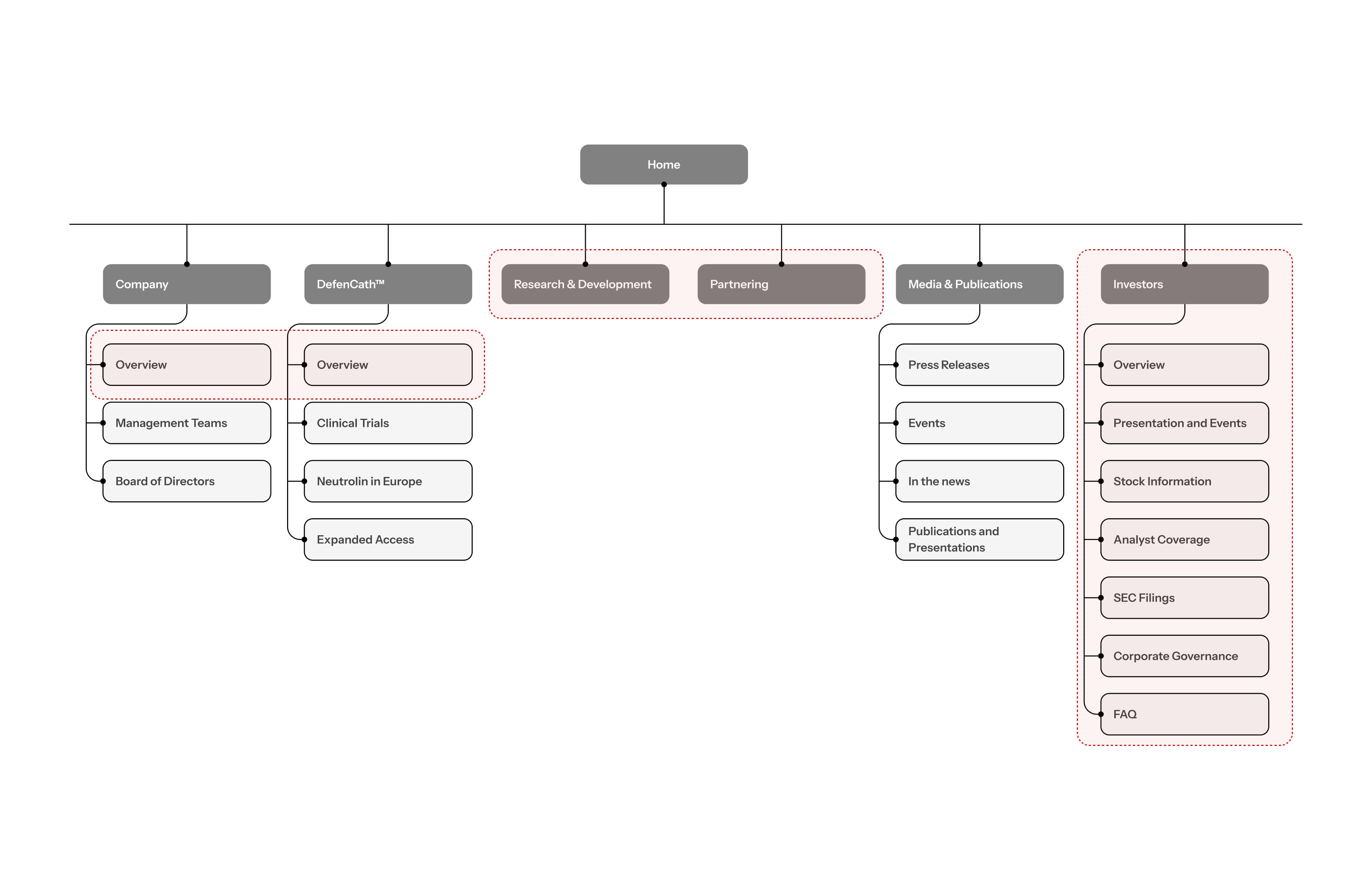
Investors-first — New Architecture
Restructured and tested access to critical information (SEC filings, financials, stock and presentations) into task-based hubs — reducing friction and increasing navigation predictability.
Credibility & Governance
Separated and measured regulatory content vs. news — improving information scent and reducing navigation errors.
Scalability
Delivered in WordPress with a full handoff and training — ensuring internal team autonomy, content governance rules, and a foundation for hub evolution without losing consistency.
Team
Client
CorMedix (NASDAQ: CRMD)
Responsibilities
UX Strategy • Information Architecture • Stakeholder Alignment (Legal/IR) • Implementation Support (QA + handoff)
Impact
Measurable gains across critical journeys.
−0%
avg. completion time across 6 tasks (64s → 24s).
+0pp
task success rate (63% → 93%).
−0%
misclick rate (0.56 → 0.10) — reducing trial and error.
Sustainable delivery for the internal team.
WordPress + documentation
enabling the team to publish, update, and scale pages independently — no design or dev dependency per update.
Post-launch Roadmap
A prioritized backlog for the post-DefenCath phase and scientific hub expansion.
A legacy site under high-stakes pressure.
In 2023, during CorMedix's FDA application for its first product (DefenCath), the legacy site — over 10 years old — became a liability: for external audiences, it failed to convey the clarity and credibility the company needed, turning critical tasks into trial-and-error paths.
Investors
Reports, filings, and projections required too many clicks — hard to find quickly or with confidence.
Media & Scientific Community
Clinical evidence and press kits became a PDF hunt (often via Google), raising doubts about official sources.
Core Conflict
Increase access and transparency without violating compliance — while keeping content manageable for the internal team.
Learning from the market.
To reduce assumptions, I analyzed 8 Nasdaq-listed companies (CorMedix's own market).
The goal: identify recurring patterns in investor relations and translate them into practical architecture decisions.
Criteria
Widely recognized investor references (IR baseline standards)
Health/pharma ecosystem companies (sector-specific patterns)









Best practices we adopted
Practices we didn't follow
Testing the new patterns with real users.
To validate that the new architecture made navigation more predictable — not just "more organized" — I ran a comparative task test between the legacy and proposed sitemaps.
How was the test?
Participants
6 investors + 8 media and scientific community members
Format
Prototype navigation test with 6 critical tasks
Task Selection
4 defined by me + 2 requested directly by the business team
Metrics
Task success, completion time, misclicks, and SEQ (1–7)

Similar content appears in multiple places, making the 'right destination' ambiguous. This weakens information scent and increases trial-and-error.
Without intent-based grouping, users must scan the list and guess. Paths lose predictability and wrong clicks increase.
Navigation prioritizes broad areas (Company, Partnering, etc.) over recurring user needs. Result: more backtracking and external search dependency.
Quantitative evidence in practice.
Six representative tasks comparing the legacy experience vs. the new architecture — measuring efficiency and predictability across real user journeys.
To view the data, enter the password or request access here.
Task 1 — Investor
Find Q3'22 and Q3'21 (compare cash position).
Time
Why it improved
Type/year filters + 'Financials/Quarterly' grouping reduced scrolling and tab-switching.
Task 2 — Researcher / Scientific Community
Validate 'Phase 3 / DefenCath' evidence before downloading.
SEQ (1–7)
Why it improved
Cards with summary/abstract + 'Phase 3' filter eliminated PDF trial-and-error.
Task 3 — Journalist
Download the official logo / Media Kit (hi-res).
Success
Why it improved
'Media Assets Library' became a clear destination in the hub menu — no Google needed.
Task 4 — Investor / Top-down quick check
Check stock price and daily change (quick).
Time
Why it improved
Price/ticker became passive information (widget/shortcut), reducing clicks and navigation.
Task 5 — Investor (Top-down from board)
Subscribe to Email Alerts (Results/SEC/News).
Success
Why it improved
Predictable CTA + direct label ('Email Alerts') eliminated the search for a hidden form.
Task 6 — Journalist / Media & Publications (Top-down from board)
Find the most recent DefenCath press release.
Time
Why it improved
Clear separation between Press Releases vs SEC Filings + 'Newsroom' paths prevented taxonomy confusion.




Investors
A hub built for clarity, transparency, and easy access to reports and SEC Filings.

3D Interactive Innovation
DefenCath molecule prototype in Spline — communicating complex product science interactively.



What I take from this project.
An honest wrap-up on impact, learnings, and delivery sustainability.
Delivering this platform meant working at the most sensitive moment in CorMedix's recent history — turning complex science and financial data into a trustworthy experience for investors, journalists, and the scientific community.
As the sole designer, the biggest learning was balancing audiences with nearly opposite needs: predictability for fast decision-makers (IR/Press) and evidence depth for those who validate before acting (doctors/researchers) — all under legacy WordPress constraints and tight deadlines.
The final result gives me confidence: we delivered on time with a sustainable foundation. The structure is scalable and governable, and the internal team can now publish, maintain, and evolve with autonomy— no design or dev dependency per update.
